
2017-11-08
电伴热1米多少功率?是要看产品的规格型号的,通常电伴热体或说明书上会有标示。标示的功率是“额定功率”,即10℃时的发热功率。
2017-11-01
伴热管和电伴热有什么区别?电伴热是行业词,是以电为能源的一种清洁防冻保温方式,属于伴热的一种;而伴热管可以泛泛的理解为用于伴热的管道,或者在出厂前就一次成型,且加入了电伴热装置的伴热管线,如伴热采样复合管的简称。伴热管属于伴热或电伴热行业的一个产品分类。
2017-09-14
电伴热带最多连多少米?这个问题要根据每种型号伴热带的最长使用长度来决定的。例如:自限温伴热带的最长使用长度为一百米;最短使用长度为一米五。
2017-06-21
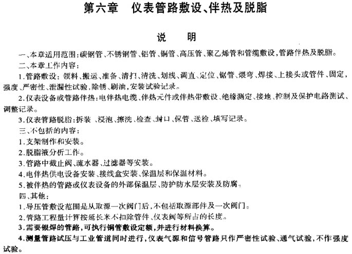
电伴热带套什么定额?参考以下图表。该图表二零零年三月十七日由中华人民共和国建设部批准并实施;为了满足广大用户的需求,于二零零一年六月进行了再版。是电伴热带在管路及仪表设备上的安装工程预算定额,适用于不锈钢、碳钢、铜、铝、高压、聚乙烯管道和管缆安装铺设,管道电伴热及脱脂。
2017-05-09
伴热带是一种扁形状的伴热元件,也可理解为加热(加温)元件。这种主动式保温方法,有取代传统的热水和蒸汽伴热趋势。那么,伴热带保温作用是什么?
2017-04-05
夹克保温管不建议安装或预装电伴热,因为夹克保温管常用于埋地、高密封性或无高保温要求场合。它的外保温和防护层是出厂前预装好的,到达现场后拼接即可。
Copyright © 2024 英国上市公司官网365(集团·认证平台)Platinum China 34118102000484号